UI原型展示
产品洞察
用户画像
产品架构
启动页
个性推荐页
求画页
画师展示页
个人主页
订单页
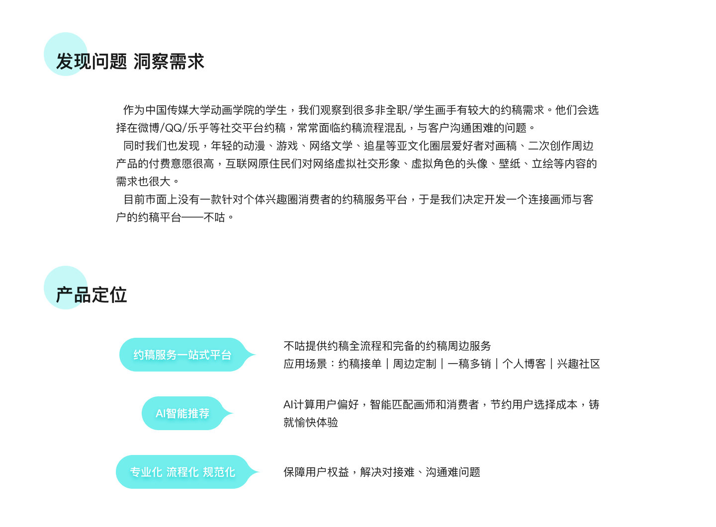
作为中传动画学院的学生,我们观察到很多非职业/学生画手通常通过微博/lofter/QQ等社交平台约稿,约稿流程混乱,画师面临着与客户沟通困难,纠结稿费定价的问题。于是我们决定开发一个连接画师与客户的约稿平台——不咕。该作品同时参加了本届大学生创新创业大赛和小程序开发大赛,
目前项目获得大学生创新创业大赛北京市立项,互联网+进入市赛
。以下是概念设计展示和大创商业计划书展示,二者版本略有不同。
我主要负责下图部分的交互和UI设计,全程参与产品的策划和项目推进
。
不修仙智能熬夜监督管家
•
AO3数据可视化
•
PM.School
•
夸克壁纸大赛
•
不再流浪3D音游
•
亚洲校园网
•
中传公众号头图
•
献礼70周年网站
•
记忆方块3D网页日记本
HOME
作品
简历
关于我